JAPANESE
HOME
COMPANY OUTLINE
COMPANY
COMPANY OUTLINE
Message
Corporate Profile
Corporate Philosophy
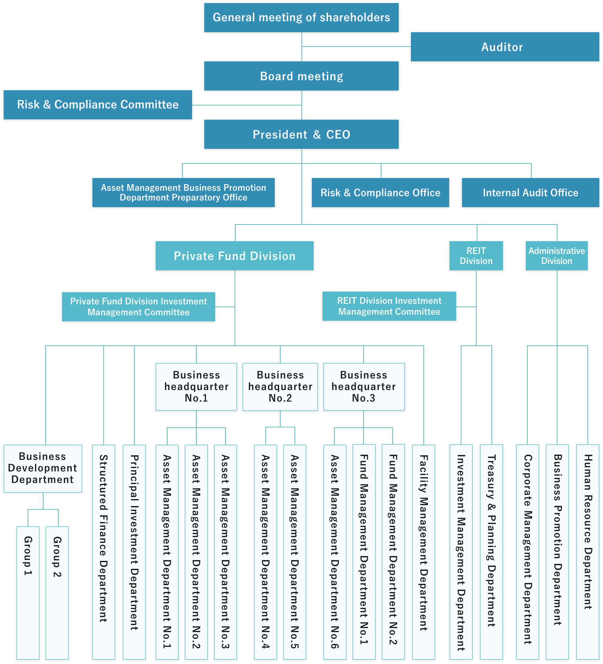
Organization Chart
BUSINESS OVERVIEW
BUSINESS
BUSINESS OVERVIEW
Advantages of Tosei Asset Advisors
Assets Under Management
Portfolio by Asset Type and by Region
REIT Management
ESG
ESG
ESG
ESG
SOCIAL INITIATIVES
ENVIRONMENTAL INITIATIVES
CORPORATE GOVERNANCE
HOME
>
Company
>
Organization Chart
Organization Chart